当前位置:
美国顶尖师资团队授课 | 西班牙语/世界历史/文学写作定制课程

美国顶尖师资团队授课 | 西班牙语/世界历史/文学写作定制课程

分享
微信
新浪微博
QQ
QQ空间
豆瓣网
百度贴吧
范迪信国际教育推出的“美高衔接课”,着重于对学生核心人文学科技能的培养,能有效帮助孩子为美高的人文课程和第二外语课程做好准备。
200.00SGD起
200.00SGD起
马上咨询
预约报名
产品详情产品评论(0)了解更多

桃子社群合作伙伴范迪信国际教育推出的“美高衔接课”,着重于对学生核心人文学科技能的培养,能有效帮助孩子为美高的人文课程和第二外语课程做好准备。


课程特色
✅由来自美国顶尖私立学校的资深教师授课。
✅注重Harkness式讨论、写作和分析。
✅涵盖阅读、写作、批判性思维和沟通的核心技能。
✅适合7年级至10年级学生。
✅线上授课,提供小班课程和一对一课程。

课程介绍
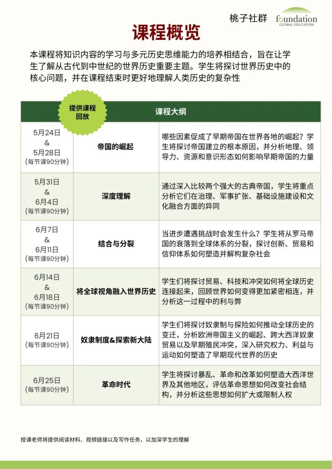
世界历史(入门课程)
本课程将知识内容的学习与多元历史思维能力的培养相结合,旨在让学生了解从古代到中世纪的世界历史重要主题。学生将探讨世界历史中的核心问题,并在课程结束时更好地理解人类历史的复杂性。
上课时间:5月24日-6月25日(每周三&周六),北京时间晚上7:00-8:30。
授课教师:Ms.Parsons是一位来自Loomis chaffee学校的资深历史教师,拥有30多年教学经验,并曾获得多项教学奖项。

文学写作(诗歌、散文与戏剧)
本课程将引导学生横跨诗歌、小说、戏剧与叙事文等多种文体进行阅读与写作训练,通过文本细读、思辨讨论,以及融合文学探索与个人风格的结构化写作任务,系统培养文学分析能力与表达技巧。
上课时间:6月8日-7月27日(每周日),北京时间晚上7:00-9:00。
授课教师:Ms.Wang是一位充满热情的英语教师,拥有英语和政治学学位,辅修教育学,并专注于创意写作。她在马萨诸塞州的Milton Academy和纽约州的Hackley school拥有多年教学经验。

西班牙语(入门课程)
这门西班牙语初级课程注重实用交流,帮助学生在真实互动中提升语言能力。每周课程结合文化内容与丰富的课堂活动,围绕日常生活情境展开。学生将在老师带领下听说并运用核心语法与词汇,为基础西班牙语沟通打下坚实基础。
上课时间:5月26日-6月27日(每周一&周五),5月28日-6月28日(每周三&周六),北京时间晚上7:00-8:30。
授课教师:Ms. Allen在Phillips Academy Andover教授西班牙语已有超过25年经验。

评论一下

评论
昵称
好评度
内容:
上传图片:
    0 张,可上传 5 张图片,每张不超过5M,支持格式jpg,jpeg,bmp,png,gif
    验证码
    提交评论